設為首頁|收藏本站| 切換到寬版
/登錄 /立即註冊 /找回密碼
  • 論壇首頁
  • 遊戲公告
  • 贊助相關
  • 遊戲下載
  • 交易買賣
  • 推廣回報
制度天堂 ✦ LINEAGE»天堂 › 制度天堂 ✦ 遊戲資料 › 防具介紹 › ●制度天堂●裝備介紹
返回列表 發新帖

●制度天堂●裝備介紹

[複製鏈接]
發表於 2025-10-8 14:54:50 | 顯示全部樓層 |閱讀模式
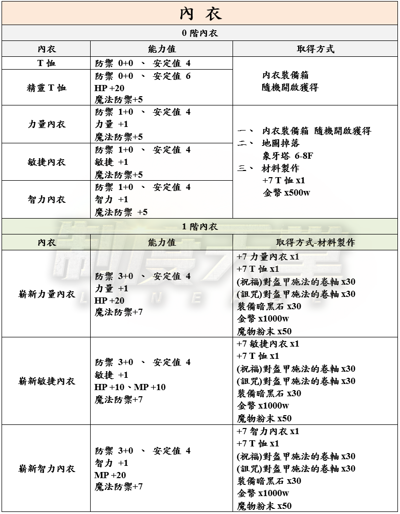
1_結果.png 2_結果.png 3_結果.png 4_結果.png 5_結果.png 6_結果.png 7_結果.png 8_結果.png 9_結果.png 10_結果.png 11_結果.png 12_結果.png 13_結果.png 14_結果.png 15_結果.png 16_結果.png 17_結果.png 18_結果.png 19_結果.png 20_結果.png 21_結果.png 22_結果.png 23_結果.png 24_結果.png

回復

使用道具 舉報

返回列表 發新帖
高級模式
B Color Image Link Quote Code Smilies
您需要登錄後才可以回帖 登錄 | 立即註冊

本版積分規則


積分 0, 距離下一級還需 積分
返回頂部